这就是科研/生活两不误?!中科院1区18.9分!同济大学江华/李宇飞团队:从国自然热点入手解决你的脱发问题!
发布时间:2025-01-07
浏览次数:19899
作者:东极药物
谁懂啊!看文献看到头秃,论文选题还是没有一点灵感……然而,生命科学的研究通常与我们的生活息息相关,或许我们真的可以从“秃头”这个角度入手~毛发丢失,也称为脱发,会发生在身体的任何部位。发生于头皮的毛发丢···
谁懂啊!看文献看到头秃,论文选题还是没有一点灵感……然而,生命科学的研究通常与我们的生活息息相关,或许我们真的可以从“秃头”这个角度入手~
毛发丢失,也称为脱发,会发生在身体的任何部位。发生于头皮的毛发丢失通常被称为秃头症。虽然脱发对人体健康的影响不大,但是对人们的心理冲击和职业选择均有较大影响,也可能是一个全身(系统性)疾病的征兆。那么关于脱发有什么课题设计思路呢?今天我们一起来探讨一下。
下面,我们将分享一篇发表于中科院1区期刊Bioactive Materials,影响因子为18.9的高分文献,名为《生物启发工程ADSC纳米微粒热敏水凝胶可提高真皮乳头细胞的自噬能力,用于雄激素性脱发的治疗》,希望能给大家带来不一样的灵感。

【文章题目】:生物启发工程ADSC纳米微粒热敏水凝胶可提高真皮乳头细胞的自噬能力,用于雄激素性脱发的治疗
【发表期刊】:Bioactive Materials
【影响因子】:IF=18.9
【发表日期】:2024.03
一、研究背景
①干细胞衍生的外泌体具有运输各种生物成分的能力,被广泛用于组织修复。
②外泌体分离的费用高昂和产量少是外泌体疗法必须立即克服的重大障碍。
③细胞衍生纳米颗粒(CNVs)的生产成本低,产生物质多,可能有提高雄激素性脱发(AGA)毛发再生的潜力。
④脂肪干细胞纳米颗粒(ADSC-NVs)在提高AGA毛发再生疗效方面的潜力如何?
⑤工程化CNVs同样可能成为实现AGA头发高效再生的新型治疗方法。
二、技术路线

三、研究结果
1. CNVs的构建与表征
先前有研究表明,CNVs表现出与外泌体相似的形态,并包含超过70%的相同膜蛋白。因此,在本研究中,如图1A所示,作者通过膜上梯度机械挤压和超离心获得纯化的CNVs。此外,我们从图1B的WB鉴定结果可以看到,ADSC-NVs 和HSF-NVs的特异性蛋白表达阳性。然后,我们可以从图1C的透射电镜和粒径检测结果发现,大多数ADSC-NVs和HSF-NVs均由小于110 nm的颗粒组成,其中小于180 nm的颗粒分别占总分数的73.2%和72.5%。此外,我们还可以从图1D观察到,CNVs的结构与外泌体相似,呈脂质膜包围的圆杯状形态。图1E则显示,pkh26标记的CNVs显示红色荧光并与DPCs共孵育。另外,采用phalloidin对DPCs细胞骨架进行绿色荧光染色。这些结果表明,DPCs具有内化ADSC-NVs和HSF-NVs的能力。

2. ADSC-NVs对AGA小鼠毛发再生的影响
接着,研究者按照图1F~G进行AGA小鼠造模,并对其腹腔注射DHT,注射米诺地尔的为对照组,皮下注射CNVs的为实验组。图1H的大体检查结果显示,DHT诱导毛发生长迟缓;然而,米诺地尔和CNVs有改善作用。此外,图1I结果显示,治疗15天后,与HSF-NVs组相比,ADSC-NVs组的头发生长速度更快。治疗21天采集皮肤组织样本并进行HE染色,如图1J所示,在模型组观察到接近休止期的毛囊浓度。而图1L结果表明,ADSC-NVs逆转DHT的作用,导致HFs的数量和基数都大幅增加。图1K和1M则显示,对组织切片进行Ki67免疫荧光染色检测细胞增殖,发现DHT显著减少了HF中阳性细胞的数量,而ADSC-NVs则增加了阳性信号的表达。因此,这些发现表明ADSC-NVs能够有效逆转DHT诱导的HF生长周期延迟。

3. ADSC-NVs对DHT和巨噬细胞损伤的DPCs的保护作用
接着,作者基于AGA的潜在发病机制,建立了DHT损伤和炎症损伤的DPCs模型,用于探讨ADSC-NVs的保护作用。我们可以看到,图2A的CCK-8检测分析确定使用100μg/mL的ADSC-NVs和10nM/mL的DHT浓度进行后续实验。
相比之下,在图2B~E可发现,ADSC-NVs比HSF-NVs更能促进DPCs的增殖,抑制DPCs衰老,促进细胞迁移,这些结果表明ADSC-NVs能够有效逆转DHT诱导的DPCs损伤。

接着,我们可以从2F看到,作者收集AGA患者脱发区样本,单样本基因集富集分析发现额部脱发区存在显著的巨噬细胞激活,趋化和产生炎症分子,表明巨噬细胞对HFs的损伤在AGA的发展中起着重要作用。图2G展示的是脂多糖处理Raw264.7细胞(巨噬细胞)后与DPCs共培养的方法。接着,我们可以从图2H~I发现,激活的巨噬细胞促进DPCs凋亡,ADSC-NVs显著逆转DPCs的凋亡,而HSF-NVs表现出不那么明显的修复活性。这也进一步说明,ADSC-NVs显然是AGA毛发再生的有效治疗方法。
4. JAM-A蛋白在ADSC-NVs介导的AGA毛发再生中起核心作用
既往研究表明,ADSC外泌体可以刺激自噬,从而大大加速各种组织损伤的修复,并且ADSC外泌体具有通过Wnt/β-catenin途径刺激AGA HF再生的能力。因此,在图2J中,作者通过透射电镜明确ADSC-NVs促进了受损DPCs中更多自噬体的形成。此外,图2K~M结果表示,DHT损伤的DPCs中LC-3ІІ和β-catenin的表达显著降低,而ADSC-NVs明显消除DHT的抑制作用。这些结果表明,ADSC-NVs的功能类似于ADSC外泌体,激活自噬和Wnt/β-catenin通路,促进AGA毛发再生。

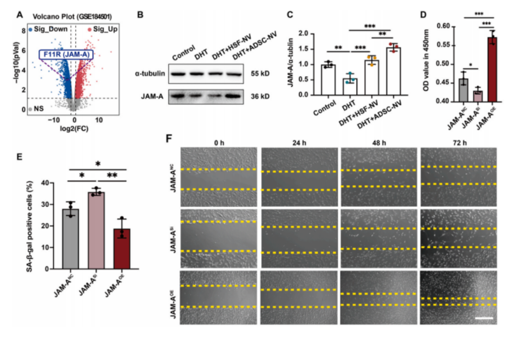
前期的研究表明,JAM-A可以保留斑秃的DPCs功能,刺激HF再生。与本研究的结果一致,我们可以从图3A的DHT损伤的DPC数据集分析中发现JAM-A的表达显著降低。然后通过图2B和2C的WB实验验证了ADSC-NVs可以有效地抵消DHT诱导的JAM-A蛋白下调。此外,图3B和3C的实验结果显示,ADSC-NVs比HSF-NVs能够包裹和递送更多的JAM-A蛋白,以减轻DHT损伤。

为了研究JAM-A在受损DPCs中的关键作用以及随后对自噬和Wnt/β-catenin通路的影响,作者通过慢病毒转染建立了JAM-A过表达、JAM-A干扰(JAM-ASi)和JAM-A对照细胞系(JAMANC)。图3D~I的结果表明,JAM-A的下调显著降低了DPCs抵抗DHT和巨噬细胞损伤的能力,表现为衰老和凋亡细胞的增加以及增殖和迁移能力的降低。反之,JAM-A的过表达可以激活DPCs,从而有效对抗DHT和巨噬细胞诱导的损伤。

既往研究报道,抑制JAM-A可启动AKT通路。我们从图3J和3K中发现,JAM-A过表达DPCs的LC3-II表达增加,p62和AKT磷酸化水平降低,表明自噬活性增强。图3L和3M则显示,Cyclin D1和β-catenin的上调表明Wnt/β-catenin通路的活性增加。最终结果表明,JAM-A蛋白是ADSC-NVs介导的AGA毛发再生的关键成分。

5. JAM-A@NV-enriched热敏缓释平台的表征
poloxamer407温度敏感水凝胶是一种具有极低细胞毒性和延迟纳米颗粒释放能力的材料。我们可以从图4A和4B观察到,在制造JAMA@NV凝胶之前,将DPCs播种到水凝胶上后,未检测到明显的死细胞,表明poloxamer407水凝胶对DPCs无毒性 。接下来,作者又对凝胶的特性进行了评估。图4C~E显示,在37℃下,JAM-A@NV凝胶的前驱体溶液在大约1分钟内糊化,说明其糊化速度很快;且可注射性良好。从图4F~G的扫描电镜图像可发现其具有多孔的三维结构,且能被有效封装。另外,图4H的共聚焦显微镜三维视图显示其能均匀地分散在水凝胶中(红色荧光)。图4I~J显示,JAM-A@NV凝胶的流变性能随温度的变化而变化。JAM-A@NV凝胶的释放曲线如图4K,其在第4天达到饱和,前24h总释放量接近60%。以上研究结果表明JAM-A@NV-enriched缓释热敏平台的开发是有效的。


6. JAM-AOE@NV的体内外保护作用
接着,为了便于体内验证,作者将小鼠分为4个不同的组。我们从图5A的各组在不同时间点的毛发再生图像,可以看出毛发缺失区域逐渐减少。图5B结果显示,JAM-AOE@NV凝胶组的小鼠在第11天表现出最大的毛发覆盖率,展示最有效的毛发再生效果,图5C~D结果显示,在第15天和第19天同样表现出更大的毛发覆盖率。图5E的HE染色结果则显示,JAM-AOE@NV凝胶组的毛发再生效率最高,且有明显更高的HFs数量。
此外,在图5F~G中,HFs表现出主要的增殖形态,在其基底区域观察到最显著的扩张。图5H~I的Ki67免疫荧光染色结果显示,JAMAOE@NV凝胶组在HF区阳性细胞明显高于其他三组。最终研究结果表明,JAM-AOE@NV凝胶的应用成功地促进了HF的生长和成熟,从而对AGA产生了非常有利的治疗效果。

为了在体外验证这些研究结果,作者首先将三个JAM-A@NV与下调的DPCs细胞系共孵育。我们可以从图6A和6B结果看到,JAMAOE@NV显著恢复了JAM-A蛋白的表达。然后我们可以在图6C~H中发现,JAMAOE@NV可显著促进DPCs的增殖和迁移,同时减缓其衰老和凋亡。最后,将下调的DPCs细胞株与JAM-AOE@NV共孵育后,LC3-II、Cyclin D1和β-catenin蛋白水平显著升高,p62和AKT磷酸化蛋白水平显著降低。最后,图6I~L显示,JAM-AOE@NV在促进自噬和Wnt/β-catenin通路的激活中发挥了重要作用,从而挽救了下调的DPCs细胞系的表型。总之,JAM-AOE@NV凝胶是促进AGA HF再生的有效方法,需要通过JAM-AOE@NV递送大量JAM-A蛋白来激活自噬和Wnt/β-catenin通路,从而增强受损DPC细胞的生物学功能。

四、相关国自然中标

文章出自:实验外包 想了解更多请关注:http://www.dj-cro.com/













